ALPHACAM CoreHexagon
ALPHACAM Core includes the ability for CAD importing, toolpath generation, simulation, report generation, and more
Vendor
Hexagon
Company Website


Product details
Overview
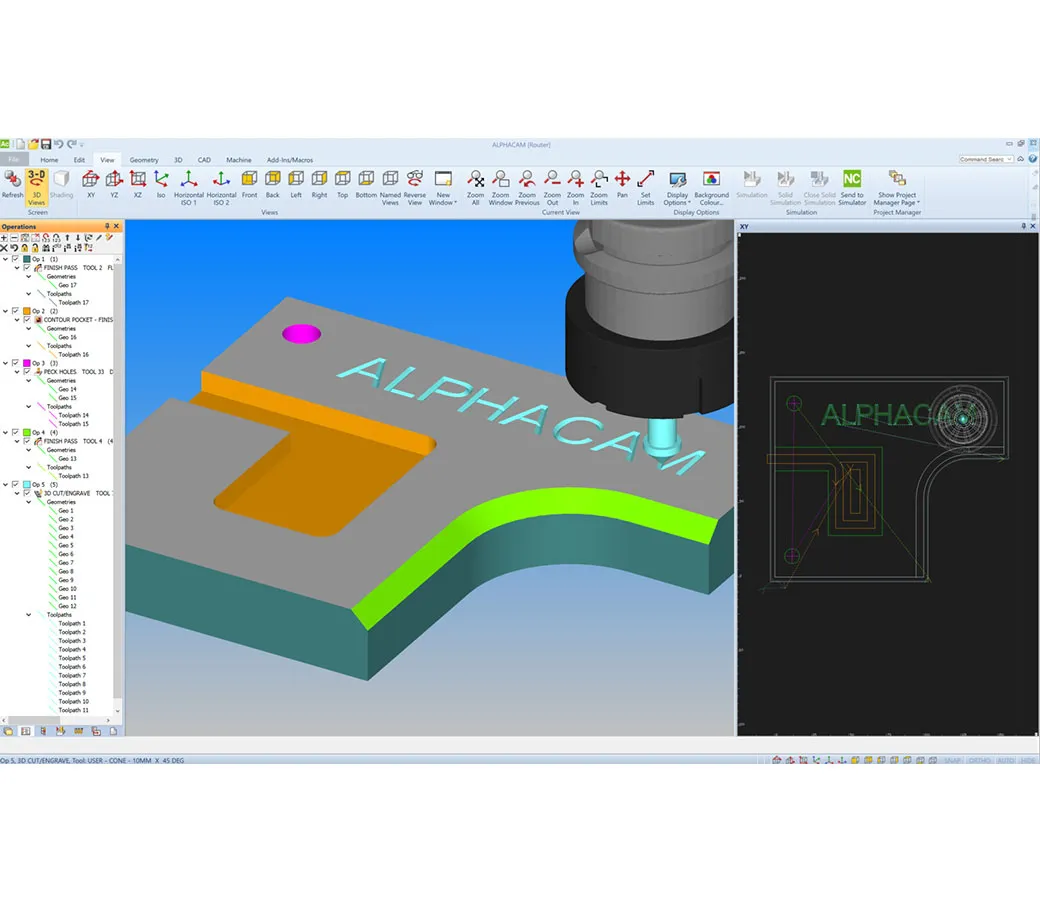
AlphaCAM Core is a comprehensive solution for CNC (Computer Numerical Control) machining in the woodworking, metalworking, and stone industries. It integrates advanced design-to-manufacturing capabilities to optimize productivity and accuracy. With its intuitive interface and powerful automation tools, it enhances workflow and simplifies complex machining tasks. AlphaCAM Core supports a wide range of machines, making it adaptable to diverse production environments, and is designed to improve efficiency and reduce error rates in production processes.
Features and Capabilities
- Advanced Nesting: Optimizes material usage with efficient nesting algorithms, reducing waste.
- Multi-axis Machining: Supports 3-, 4-, and 5-axis machining for complex geometry.
- Toolpath Simulation: Provides real-time visual feedback to prevent errors during production.
- CNC Compatibility: Works with a wide range of CNC machines for versatility in manufacturing.
- Customizable Settings: Tailors machining parameters to meet specific production requirements.
- Integration with CAD: Smooth import and export of design files from CAD software for seamless workflow.
- Automation: Speeds up processes with automated functions, increasing efficiency and reducing manual input.
- High Precision: Ensures superior accuracy in cutting and machining operations.
Documents
Hexagon_MI_AC_Core_Flyer_US-Letter_EN_2022.pdf
Find more products by industry
ConstructionProfessional ServicesManufacturingTrade & RepairTransport & StorageInformation & CommunicationView all