ALPHACAM xConstraintsHexagon
ALPHACAM xConstraints provides parametric programming for creating smart, constrained parts and geometries.
Vendor
Hexagon
Company Website


Product details
Overview
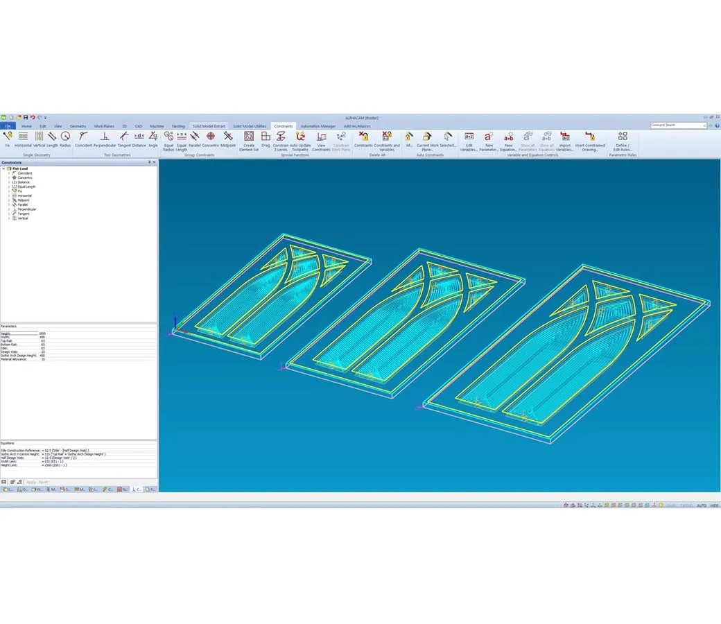
ALPHACAM xConstraints is a parametric programming module designed to enhance the intelligence and adaptability of your parts within the ALPHACAM suite. By enabling the creation of smart components that automatically adjust based on user-defined rules and parameters, xConstraints streamlines the design-to-manufacturing process, reducing errors and saving valuable time. This module is particularly beneficial for industries requiring precise and flexible part configurations, such as woodworking, metalworking, and stone-cutting.
Features and Capabilities
- Auto Constrain Drawings: Automatically apply constraints to drawings, ensuring geometric relationships are maintained and reducing manual input.
- Constrained Workplanes and Wireframe Geometry: Define constraints within workplanes and wireframe geometries to maintain design integrity and facilitate easy modifications.
- Parametric Rules: Establish rules that dictate how part attributes interact, allowing for dynamic adjustments when design parameters change.
- Parametric Variables: Utilize variables to control dimensions and features, enabling quick updates to part configurations without redrawing.
- Automatic Updating of Toolpaths: Ensure that any changes in part geometry automatically reflect in the toolpaths, maintaining consistency and accuracy in the manufacturing process.
- User-Defined Rules, Variables, and Equations: Customize the size and configuration of a drawing based on specific rules, variables, and equations, providing flexibility to meet diverse design requirements.