ALPHACAM xSolidsHexagon
ALPHACAM xSolids allows customers to process solid models and assemblies and prepare for manufacture.
Vendor
Hexagon
Company Website


Product details
Overview
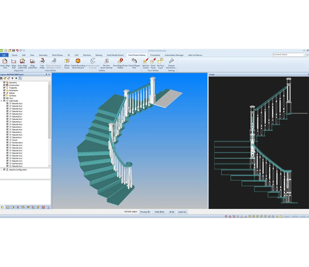
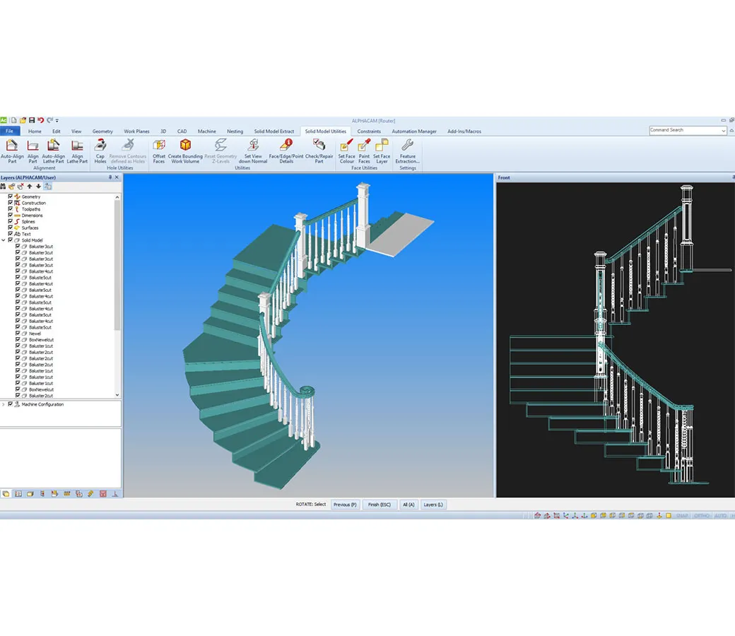
AlphaCAM XSolids is an advanced software solution for 3D design and modeling, primarily aimed at the woodworking and manufacturing industries. It specializes in the seamless integration of solid models with CNC machinery, providing precise and efficient control over the machining process. The software optimizes design workflows, reducing errors and improving production time.
Features and Capabilities
- 3D Design Tools: Provides advanced tools for creating intricate 3D models, optimizing both design and manufacturing processes.
- CNC Integration: Directly links to CNC machinery, ensuring high precision during machining.
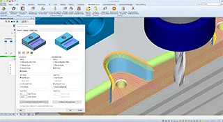
- Toolpath Optimization: Automatically generates optimized toolpaths for faster and more efficient machining operations.
- Simulation: Offers real-time simulation capabilities to test designs and cutting paths before actual production.
- Material & Tool Library: Extensive library for materials and tools, enabling quicker project setup.
- Multi-format Compatibility: Supports a wide array of CAD formats for versatile import/export workflows.