BigQueryGoogle
Cloud data warehouse with integrated AI and analytics.
Vendor
Company Website




Product details
BigQuery is Google Cloud’s fully managed enterprise data warehouse designed to automate the entire data lifecycle, from ingestion to AI-driven insights. It allows users to manage, analyze, and gain insights from structured and semi-structured data across various sources. BigQuery integrates tightly with Google Vertex AI, enabling the creation and deployment of machine learning models directly within the platform.
Key Features
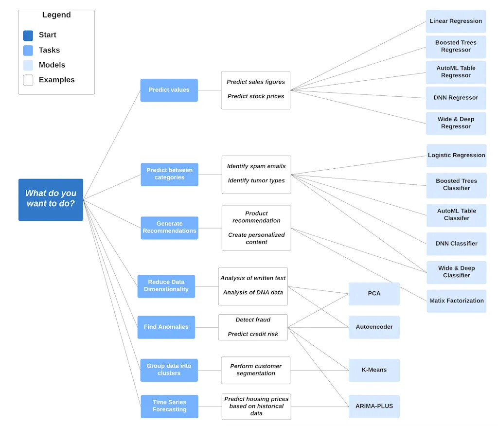
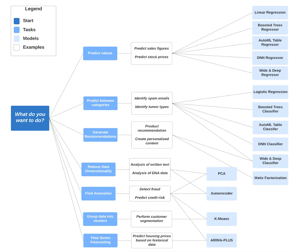
- Machine Learning Integration: Create and run ML models using SQL or Python, leveraging pre-trained or custom models via Vertex AI integration.
- Gemini in BigQuery: Offers AI-powered workflow automation, data exploration, and visualization using natural language prompts.
- Data Governance: Built-in data lineage, catalog, and quality tools for comprehensive data management.
- Serverless Architecture: Decouples storage and compute for flexible scalability, with features like automatic data partitioning and materialized views.
- Real-time Streaming: Supports real-time data ingestion and processing using Dataflow and Apache Kafka.
- Geospatial Analytics: Integrates with Google Maps Platform for planetary-scale geospatial insights.
- Data Clean Rooms: Enables privacy-enhanced data collaboration without moving data.
Benefits
- Unified Platform: Combines data warehousing, analytics, and machine learning capabilities for streamlined workflows.
- Cost Optimization: Offers flexible pricing models with free tiers and cost-saving features like compute autoscaling.
- Enhanced Decision Making: Enables fast, AI-driven insights to inform business strategies.
- Scalability and Reliability: Supports petabyte-scale analysis with high availability and disaster recovery features.