EDGECAM Intelligent ManufacturingHexagon
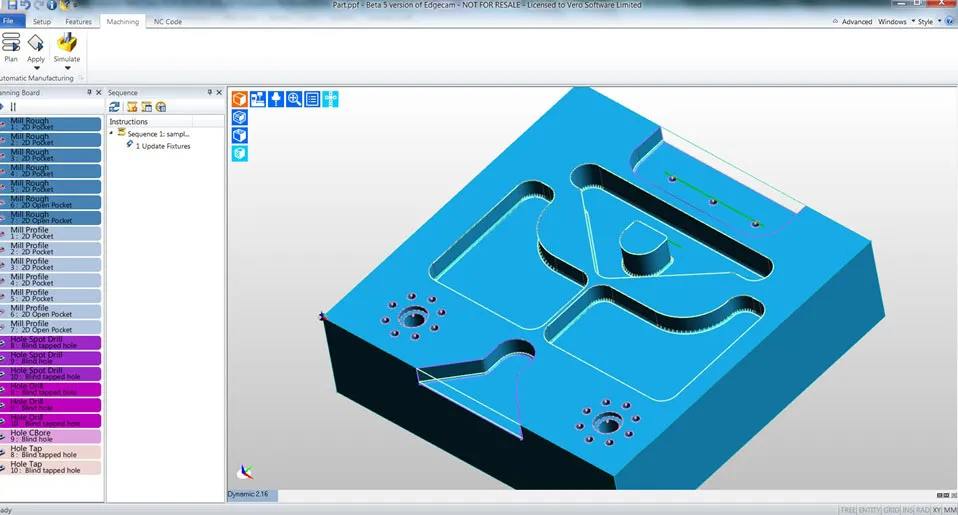
EDGECAM Intelligent Manufacturing allows operators to apply toolpaths to prismatic parts in minutes.
Vendor
Hexagon

Product details
Overview
Edgecam Intelligent Manufacturing is an advanced solution designed for CNC machining, integrating CAD/CAM technology with intelligent tools for efficient manufacturing workflows. It offers automation, enhanced precision, and optimized production capabilities, enabling manufacturers to improve machining processes and reduce operational costs. The software incorporates adaptive control for machining strategies, supports real-time data integration, and enhances the overall design-to-manufacturing cycle, ensuring faster production and consistent quality.
Features and Capabilities
- Automated Toolpath Generation: Generates optimal toolpaths to reduce machining time and improve accuracy.
- Adaptive Machining Control: Adjusts parameters in real time to enhance precision and efficiency.
- Seamless CAD Integration: Ensures smooth data exchange between design and manufacturing processes.
- Collision Avoidance: Identifies and prevents potential collisions, safeguarding equipment and materials.
- Intelligent Scheduling: Automates scheduling to minimize downtime and optimize machine utilization.
- Real-Time Data Integration: Provides insights for on-the-fly adjustments and process optimization.
- Advanced Simulation: Simulates toolpaths to predict and resolve potential issues before machining.
Documents