EDGECAM WaveformHexagon
EDGECAM Waveform maintains constant chip load for high-speed machining and moves in smooth paths to keep constant feed rates.



Product details
Overview
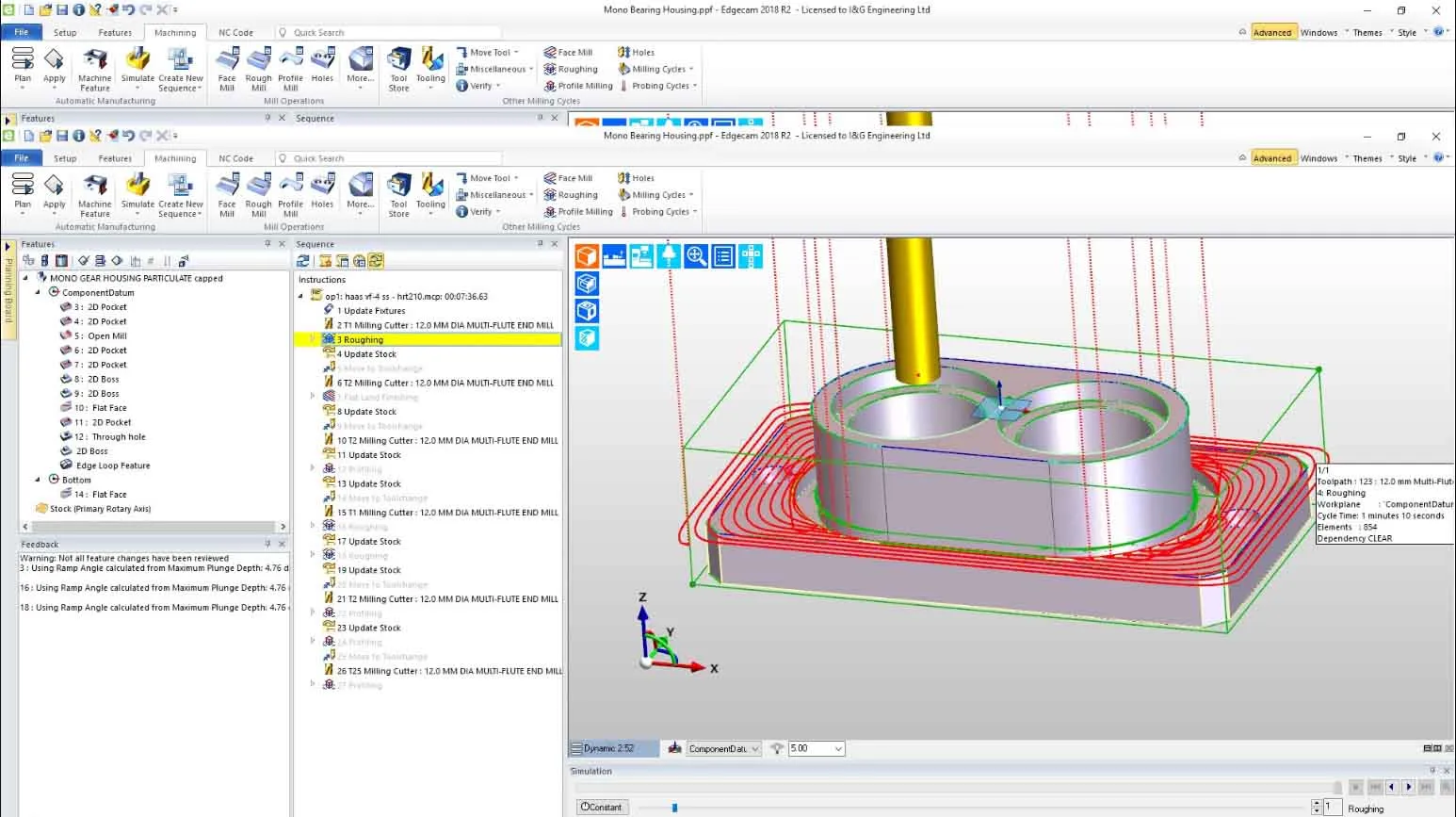
EDGECAM Waveform is an advanced high-speed machining technique designed to maintain a consistent tool cutting load by ensuring uniform tool engagement with the material. This approach enhances machining efficiency by reducing cycle times, extending tool life, and decreasing machine maintenance intervals. Integrated into EDGECAM licenses at the Standard level and above, Waveform machining is applicable to both milling and turning operations, facilitating deeper and faster cuts while preserving a constant chip load.
Features and Capabilities
- Constant Chip Load Maintenance: Waveform machining ensures the tool maintains consistent engagement with the material, preventing overloads and enabling optimal feed rates throughout the machining process.
- Reduced Cycle Times: By employing smooth tool paths that avoid sharp directional changes, Waveform machining allows for higher feed rates and deeper cuts, significantly decreasing overall machining time.
- Improved Tool Life: The consistent engagement and smooth cutting paths reduce stress on tools, leading to prolonged tool life and minimizing the risk of breakage.
- Extended Machine Maintenance Cycles: The stable and efficient cutting process reduces wear on machinery, resulting in longer intervals between maintenance and increased machine uptime.
- Automatic Tool Path Adjustment: Waveform technology dynamically adjusts the tool path to maintain consistent engagement, especially when encountering concave or convex areas, ensuring optimal cutting conditions are preserved.
- Smooth Tool Paths: The technique generates smooth, tangent tool paths that maintain machine velocity and desired feed rates, reducing vibration and enhancing surface finish quality.
- Efficient Linking Movements: Waveform machining intelligently determines the fastest method to transition between cuts, utilizing rapid movements and high-feed rates as appropriate to minimize non-cutting time.
- Depth Retention: The tool remains at the cutting depth when appropriate, moving around the stock with high-feed movements and minimal retraction, thereby reducing cycle times and maintaining cutting efficiency.
Documents
Edgeam_Setting-Waveform.pdf
Find more products by industry
ConstructionProfessional ServicesMining & QuarryingManufacturingTransport & StorageView all