REcreateHexagon
REcreate is Hexagon’s reverse engineering software that perfectly combines powerful capability with an optimal user experience.



.jpg%22&sig=6YNdB3NdIviojsDGM3IvUjByd7yeEVhj7dV0cpMMyNI%3D)
Product details
Overview
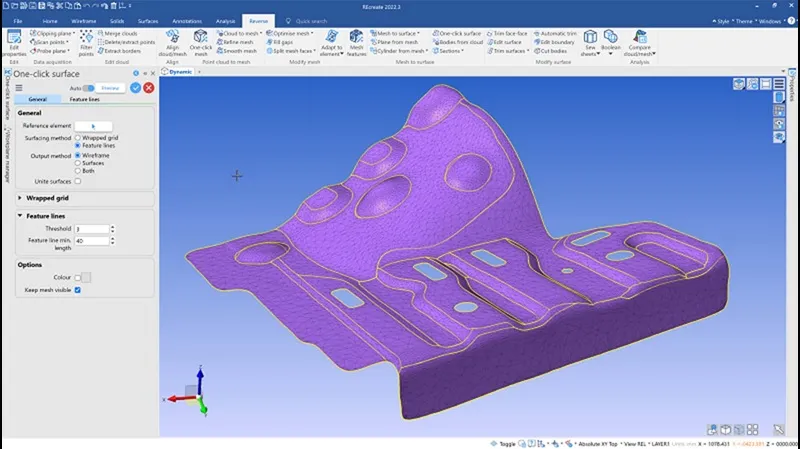
Recreate from Hexagon is a powerful solution designed to streamline industrial modeling workflows. It offers accurate, high-performance capabilities for reverse engineering, 3D scanning, and CAD modeling, enabling professionals to transform real-world objects into digital assets with precision. It integrates seamlessly with other software tools, improving efficiency and accuracy in product design, quality control, and manufacturing processes.
Features and Capabilities
- Reverse Engineering: Converts physical objects into digital models, enhancing design workflows.
- 3D Scanning Integration: Compatible with various 3D scanning hardware for better model capture.
- CAD Integration: Facilitates seamless transition of data to major CAD platforms.
- Mesh Generation: Provides high-quality, detailed meshes for precise modeling.
- Data Visualization: Real-time rendering and editing to evaluate designs.
- Accuracy & Precision: Ensures high-level accuracy, especially in manufacturing environments.
- File Format Support: Compatible with multiple 3D file formats for versatile use.
- Workflow Optimization: Accelerates product development and prototyping processes.
- Comprehensive Analysis: Tools for performance assessments and quality control.
Find more products by industry
ConstructionUtilitiesProfessional ServicesManufacturingInformation & CommunicationView all