SURFCAM 4/5 AxisHexagon
SURFCAM offers true simultaneous 4- and 5-axis machining with full tool-motion visualisation and verification.
Vendor
Hexagon
Company Website




Product details
Overview
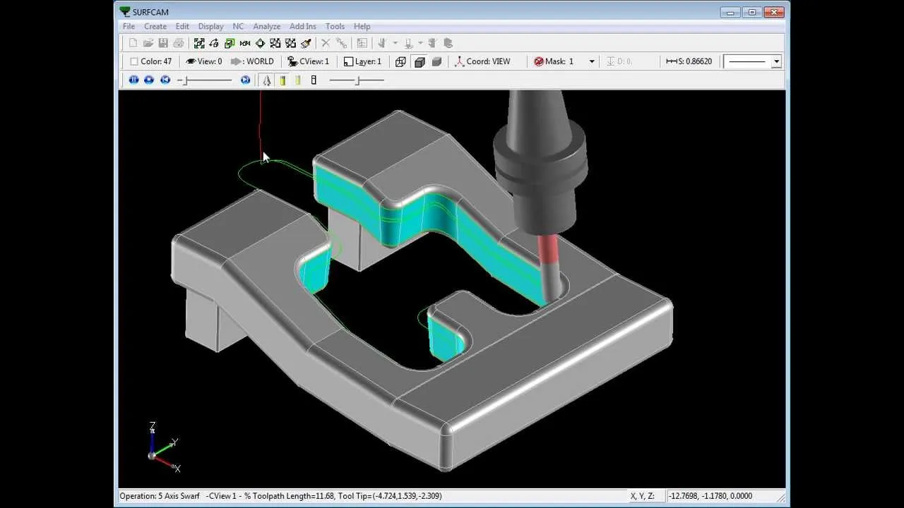
SURFCAM 4/5 Axis is a comprehensive CAD/CAM system designed to facilitate efficient and reliable 4-axis and 5-axis milling operations. It offers true simultaneous multi-axis machining, providing users with precise control over every aspect of the machining process. This capability ensures safe tool motion, even in the most challenging applications. The system supports all standard tools and includes advanced features such as collision checking, gouge avoidance, and toolpath containment. Additionally, it offers full visualization and verification of tool motion, enhancing the overall machining experience.
Features and Capabilities
- Multi-Surface 4 and 5-Axis Machining: Enables simultaneous machining on multiple surfaces, enhancing efficiency and flexibility in complex part manufacturing.
- Advanced Milling Strategies: Includes strategies for face, groove, corner round, and chamfer milling, allowing for diverse machining operations.
- Collision and Gouge Protection: Provides full tool and shank gouge protection, ensuring safe tool moves in the most challenging applications.
- Multiple Gouge Check Strategies: Supports up to four separate groups of check surfaces, offering comprehensive collision detection.
- Surface Gap and Stepover Control: Allows control over surface gap and stepover handling, including lead-in and lead-out options, for optimized toolpaths.
- Retract Options: Offers retract options including plane, sphere, and cylinder for increased tool control during machining.
- Tool Axis Control During Swarf Cutting: Provides powerful tool axis control during swarf cutting, including the use of tapered tools, to achieve complex geometries.
- 5-Axis Drilling Capabilities: Includes advanced drilling capabilities for 5-axis operations, expanding the range of machining tasks.
- Tool Plane Locking and Limiting: Enhances control by locking and limiting tool planes, ensuring precise tool orientation during machining.
- Advanced Vector Control: Offers advanced vector control to provide toolpath optimization, improving machining efficiency and surface finish.
- Full Visualization and Verification: Provides complete visualization and verification of tool motion, allowing for thorough inspection before actual machining.