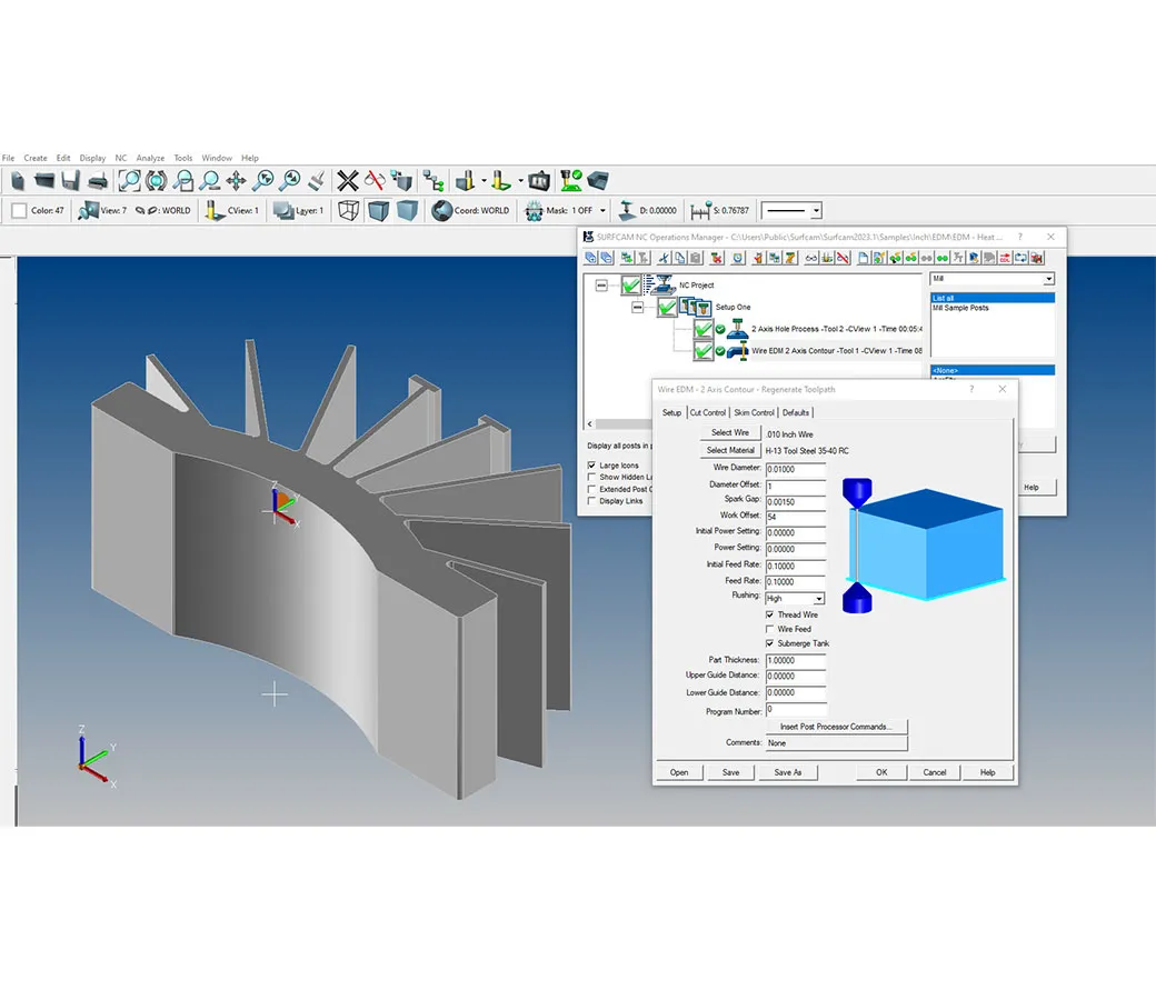
SURFCAM Wire EDMHexagon
SURFCAM Wire EDM contains three unique strategies designed to meet a variety of Wire EDM requirements.
Vendor
Hexagon
Company Website


Product details
Overview
SURFCAM Wire EDM is a robust, easy-to-use software solution designed for programming wire EDM machines. It is tailored for high-precision machining, enabling users to create highly accurate, intricate parts. This solution enhances the productivity of wire EDM operators, offering seamless integration with various machine models. Its intuitive interface and automation features support faster setup times and reduce errors, making it suitable for industries requiring detailed and complex cutting.
Features and Capabilities
- Simple and efficient programming interface for wire EDM machines
- Advanced 2D and 3D CAD integration for precise part creation
- Automated cutting path generation for enhanced productivity
- Advanced taper control and compensation options
- Supports a wide range of wire EDM machines and controllers
- Integrated machining simulation to visualize cuts before production
- Customizable settings for different machining strategies
- Optimized for minimal operator input and reduced setup times
- Advanced collision detection to prevent tool damage
- Provides detailed reports for improved machine utilization
- Increases overall throughput with improved workflow management