WORKNC Shop Floor EditorHexagon
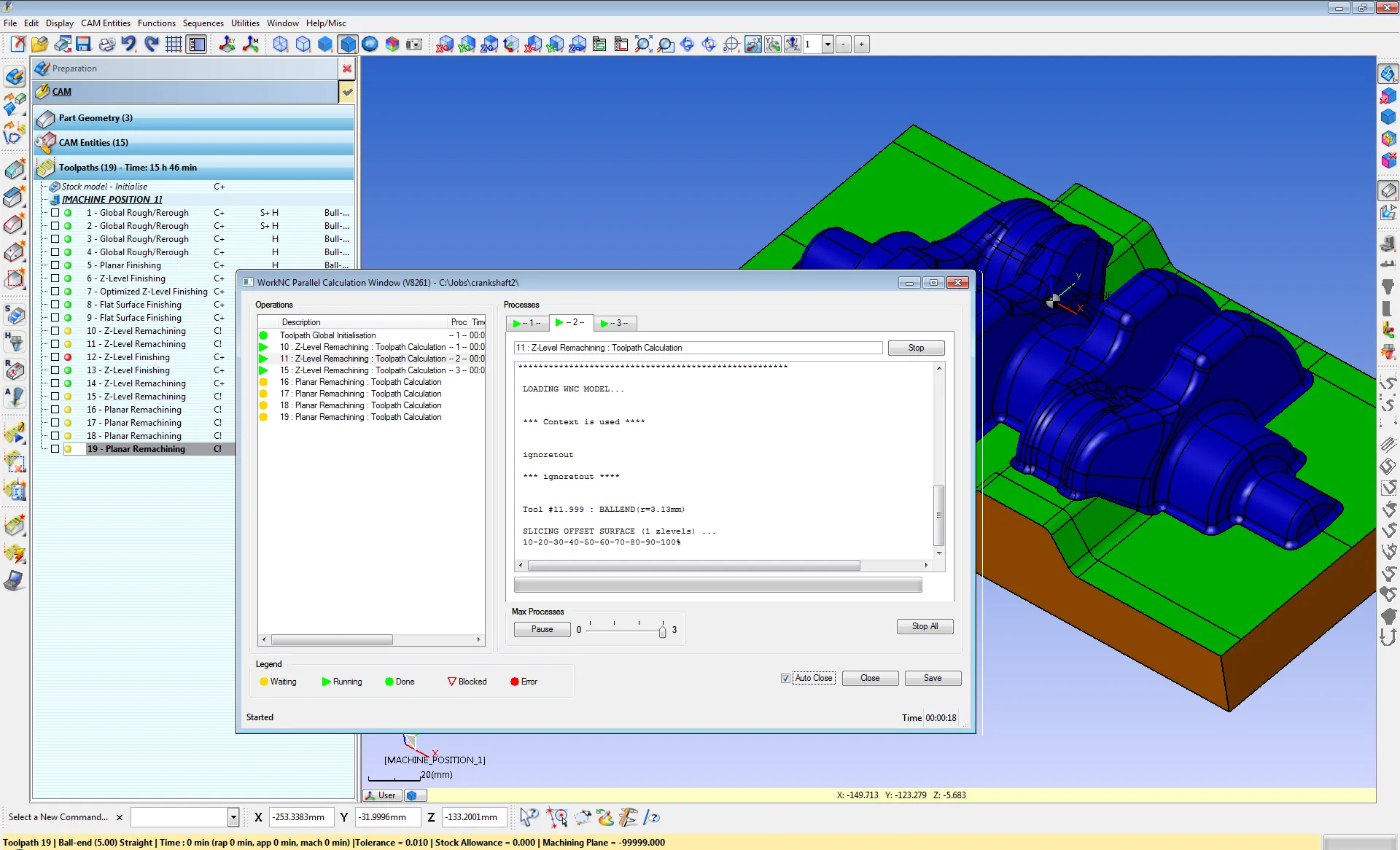
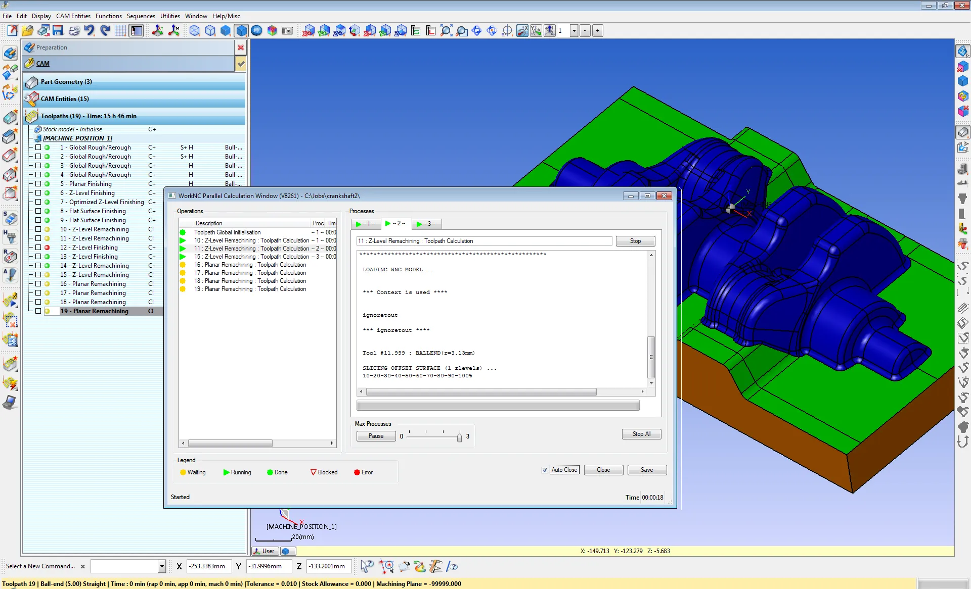
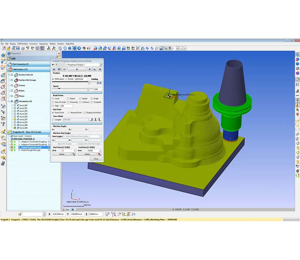
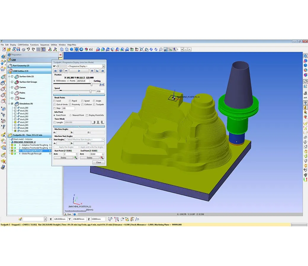
The WORKNC Shop Floor Editor allows machine operators to post pre-programmed jobs right on the shop floor.
Vendor
Hexagon
Company Website




Product details
Overview
The WORKNC Shop Floor Editor, developed by Hexagon Manufacturing Intelligence, is a specialized tool designed to enhance manufacturing efficiency by enabling machine operators to post pre-programmed jobs directly on the shop floor. This capability reduces reliance on programming departments, allowing for quicker adjustments and improved flexibility in production processes.
Features and Capabilities
- Comprehensive Viewer Functionality: Incorporates all features of the WORKNC Viewer, allowing operators to analyze and simulate CAM programs prior to machining.
- Toolpath Modification: Enables operators to adjust speeds and feeds within the toolpath, facilitating on-the-fly optimizations to meet specific machining requirements.
- On-site Post-Processing: Allows for the post-processing of toolpaths directly on the shop floor, eliminating the need to contact programming departments for posting to different machines, thereby streamlining workflow and reducing downtime.